高考地理复习至这般阶段,“锁边行动”切切实实是你绝不能够绕开的核心热点。这条横亘于沙漠边缘的绿色屏障,它不但属于人地协调观的生动实践,并且更是高考命题人最为青睐的案例库。从塔克拉玛干的3046公里合龙开始 ,再到三大沙漠的“握手”阻隔之际 ,透彻理解这一个要点 ,便有可能串联起区域可持续发展的大半考点。如此这般 ,对于高考地理复习 ,此内容的关键重要性不言而喻 ,不可被轻易忽视 ,在复习进程中务必着重关注。
锁边行动到底是什么
锁边行动从本质上来说,在于沙漠与绿洲的过渡地带,借由工程、生物以及光伏等方式,搭建起一道能够阻挡沙漠扩张的生态屏障,它宛如给沙漠这头“流动的猛兽”系上缰绳,守护着边缘的农田、公路以及居民点,以新疆塔克拉玛干沙漠作为例子,在2024年11月,环绕其一周的绿色阻沙防护带方才达成全线合龙,全长3046公里,此长度等同于从北京至乌鲁木齐往返一趟。这道屏障有着其特定意义,在于它首次于物理层面切断了沙漠向外部蔓延的通道,使得周边生态环境获得了喘息的机会,也得到了进行修复的机会。
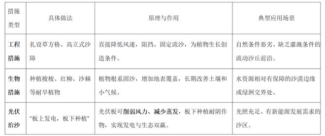
因地制宜的三类治沙手段
生物治沙并非万能钥匙
在降水条件稍微好一些的沙漠边缘地带,去种植耐旱植物乃是最为传统的手段。在内蒙古的锁边工程当中,沙柳以及梭梭是主力军,它们的根系非常深,消耗的水分很少,能够把流沙牢固地钉在地面上。然而在塔克拉玛干沙漠年均降水量不足100毫米的区域,仅仅种树的话成活率极其低。当地采用了“先固后植”的办法,先用草方格沙障稳定住沙面,然后在方格里面种植耐盐碱的沙拐枣,这种循序渐进的模式在2023年库鲁克库姆沙漠治理里让植被成活率提高了四成。
光伏治沙实现一地多用
光伏板具备发电功能,同时还能充当起防风固沙的物理屏障角色。在宁夏中卫腾格里沙漠的项目里,2米高的光伏支架使风速得以降低,清洗板面时所滴落的水为板下植物给予了水分。板上进行发电、板间开展种植、板下实施修复的立体模式,于2024年为当地带来了每亩年均400元的额外收益。此种模式格外适宜光照资源丰富然而水资源极其匮乏的区域,原因在于其不耗费地下水,完全依靠光伏板营造的微环境来实现植被恢复。
工程治沙争分夺秒抢时间
于交通干线或者重要设施周边,机械沙障以及砾石压沙这般工程措施成效最为迅速。甘肃民勤的青土湖区域,每一年春季都会运用芦苇秸秆扎制成草方格,规定务必在风季来临之前予以完成。2023年此处耗费了一个半月的时间铺设了8000亩草方格,切实有效地阻挡了流沙对省道的掩埋。工程治沙虽说成本高昂,然而它能够为后续植物成长争取到最为关键的时间窗口,通常是锁边工程的第一道防线。
锁边行动的三大地理意义
生态屏障直接遏制荒漠化
锁边工程所呈现出的最为直观的成效乃是对流动沙丘起到了固定作用,进而使得沙尘暴的源头得以减少。就拿巴丹吉林以及腾格里沙漠的锁边带作为实例来讲,在过去的十年当中,两大沙漠之间的风速下降了百分之十五至百分之二十,区域之内每年的扬沙天气减少了二十五天。植被带的形成也对土壤墒情起到了改善作用,在某些锁边区域内,原本处于裸露状态的沙地开始有苔藓以及地衣出现,生物结皮的出现意味着生态系统正向演替的起始,而这正是高考材料题当中常常会考查的生态恢复指标。
经济效益从治沙中生金
生态改善径直保障了周边农田的产量,新疆和田地区的红枣园,因锁边林带的保护,2024年每亩产量增加了80公斤。与此同时,沙产业也在迅猛发展,内蒙古磴口县在梭梭林下接种肉苁蓉,每亩能够收获3000元收益;宁夏中卫的光伏园区吸引了数据中心入驻,原因是清洁能源与凉爽的小气候成为了新的招商优势。这种由花钱治沙到赚钱用沙的转变,恰恰是区域可持续发展的典型事例。
社会民生在安居中稳定
锁边工程使得那原本曾经深受风沙之苦的村庄得以留存,甘肃临泽县往昔由于流沙压埋,三个村子被迫进行整体搬迁,锁边带建成之后,留下的居民点再也无需年年去清理沙子,这项工程自身还创造出了大量就业岗位,2024年新疆墨玉县有2000多农民通过参与草方格铺设达成了家门口就业,铁路和公路的畅通率也有了大幅提升,塔克拉玛干沙漠公路因沙害中断的次数从每年十几次降低到了两三次,物流成本也随之下降。
高考难题的破解思路
成因分析要扣准自然枷锁
当题目问及“某地锁边工程难度大”这种情况发生的时候,你得从气候、水源、沙性这几个角度着手切入开展分析工作。就好比针对塔克拉玛干沙漠进行剖析,需要回答出降水稀少、蒸发强烈所致使得具备存活能力的植物数量少之又少;风沙呈现出活动极为频繁状况的这些现象当中,流动沙丘会把工程设施掩埋的这种后果;另外再加上地下水埋藏深度很深,进行灌溉所产生的成本高昂这一情况。要是针对内蒙古那里的沙漠加以解析的话,那就务必要着重强调具备严重程度的风蚀现象以及沙粒粒径细小,致使容易被风扬起这样的状况。记住哦,不要只是简单地罗列一些空洞没有实际意义的话,而是要结合该沙漠所具有的具体地理坐标以及对应数据来进行作答。
措施评价必须立足水资源
设计有关锁边方案之际,水量属于唯一的金标准。要是材料当中涉及年均降水量处于200毫米以上这种情况,那么能够优先去推荐乔灌草相互结合的生物治沙方式;要是降水低于50毫米,那就必须着重强调光伏或者工程治沙要先行开展。举例来说,2023年全国卷曾经考查过“草方格为何要露出地面三分之一”,答案在于露出的那部分能够降低风速,埋入的那部分能够保持水分,像这样的细节恰恰是获取高分的关键所在。答题的时候还得留意措施的组合性,单一的方案通常比不上复合方案得分得高句号。
从绿进沙退到人沙和谐
理念升级体现在科技赋能
曾经早期治沙单纯追求把沙固定住,如今现在注重运用科技手段推动效率以及效益向着更高水平提升,无人机飞播技术促使塔克拉玛干沙漠腹地播种,效率提升至60倍,智能滴灌系统借助手机APP控制水肥,让每一滴水都能精准发挥作用,2024年内蒙古巴彦淖尔引进机械化沙障铺设车,其一天工作量等同于过去30个壮劳力,这些科技手段融入,致使治理速度和精准度均大幅提高,这是高考论述题能体现时代性的加分要点。
人地协同需要公众参与
实际的人沙和谐状态,是要使得当地居民能够从治沙当中获取利益从而进而变得主动参与,新疆于田县所推行的“农户 + 基地”模式,农民负责管护梭梭林,与此同时收获肉苁蓉,家庭年收入增长了两万还要多一些,这样的利益联结机制使生态保护成为了自觉行动,甘肃武威的沙区又出现了生态旅游,游客在于锁边带体验扎草方格这种活动,带动了民宿以及餐饮行业,若治理工作从政府主导转变成为全民性行动,那么人地关系就会从对抗朝着共生方向发展,这恰恰就是一个区域可持续发展的一种高级形态。
读完这篇文章,你会觉得,在“锁边行动”展开的各项措施里头,要是家乡附近存在沙地亟待治理,那么究竟应该率先挑选哪一种方式呢?欢迎于评论区去分享你的看法,点赞并且收藏这篇文章,从而让更多正在备考的同学能够看见这份干货。








