距离2026年高考只剩下100多天,江苏的考生们能感受到安心,家长们也能领略安心,这份安心源于全省各地启动的“绿色护考”模式。社区在深夜时是安静的展现,考点周边的交通呈现顺畅态势,这样全方位的保障,恰是考生们在冲刺阶段当中最为需要的“定心丸”呀。
禁噪模式全面启动
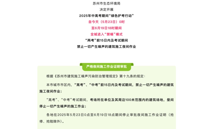
从5月23日起,苏州便进入了“禁噪”状态,在中高考前15日内以及考试期间,所有会产生噪声的建筑施工夜间作业都被明确禁止,这就意味着深夜的工地不会再发出轰鸣,考生能够在安静的环境里睡个好觉。
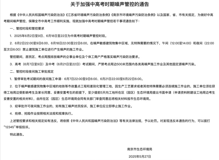
南京针对考点周边的噪声管控予以更为严格的举措,在考试期间,于考点周边500米范围之内,各类高噪声的施工统统暂停。自6月7日22点起始直至9日6点,所有夜间施工的申请均不再予以审批,若有违规情形发生,违规者将会面临处罚,而且市民能够随时进行举报。
交通保障贴心护航
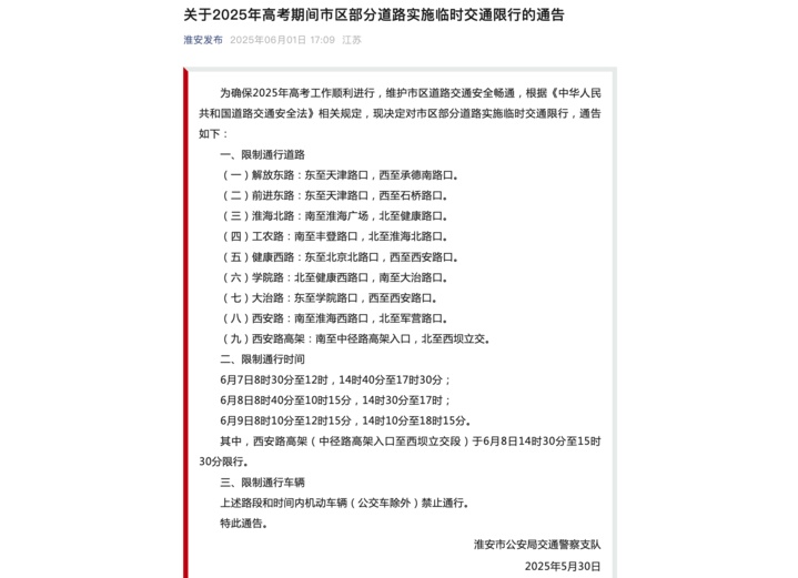
南通的交警部门发布了考点周边的临时交通管制措施,淮安的交警部门发布了考点周边的临时交通管制措施,镇江等地的交警部门也发布了考点周边的临时交通管制措施。考试的时候,部分路段仅仅允许公交以及送考车辆通行,别的机动车需要绕路行走,这样能够有效地避免考点门口出现堵车的情况。
那些参加考试的考生以及身为家长的人们,能够借助当地的交通信息平台去查询具体实施管制的路段,在此建议在考试之前利用地图软件来模拟出行路线。在考试当天最好提前1个小时出门,要是万一碰到堵车的情况,出示准考证便可以向交警寻求帮助,好多城市都设有“高考绿色通道”。
证件文具准备清单
进入考场的通行证乃是身份证以及准考证,建议打印两三份,将其分开存放,家长也要随身带上一份作为备用。文具需采用透明笔袋装好带齐,其中涵盖2B铅笔、黑色签字笔、橡皮、直尺以及圆规。
要特别留意的是,在考试当日,不要携带诸如钥匙、耳机、磁卡之类的金属物品,并且也不要穿戴带有金属装饰的衣服以及鞋帽。如此一来,能够防止因反复安检而致使时间被浪费,同时还能够减少那些不必要的紧张情绪产生。
饮食作息科学调整
进入考试之前,饮食方面最好维持平日里的习惯,要是突然进行大量滋补,就有可能致使肠胃出现不舒服的状况。应当多食用鱼肉以及蛋奶之类的食物,以此来确保蛋白质的摄入,另外蔬菜水果也要吃一些,从而补充维生素,油腻且辛辣的食物应尽量减少食用量,冷饮同样需要加以控制。
现在就得着手进行生物钟调整,于每天上午9点以及下午3点去安排模拟答题,以此让大脑在这个具体的时间段始终维持兴奋状态。在晚上要按时上床睡觉,确保拥有充足的睡眠,如此在考试的时候方可精力充沛。
心理状态积极调适
每天留出30分钟用以放松,去散散步,听一听音乐,别让自身一直陷于题目的海洋里。过度地刷题反倒易于引发焦虑,适度的休憩能够使学习效率变得更高。
要为自己预备几句积极的心理暗示话语,像是“我已然准备好了”“我是可以的”,在考试之前轻声念诵几遍。当步入考场之际,脸上应带着笑容,具有自信的那种状态能够助力正常发挥。
突发情况应对预案
考试前那一天,务必要去到实地进行踩点,要记明白考点确切的位置,还有路上所需花费的时间。要是在考试当天发觉忘记携带证件,需马上联系家长让其送来,与此同时告知监考老师,他们会予以协助处理。
即便身子感觉欠佳也千万别慌乱,在临近考试之前能够准备些常用的药物。当处于考试进程当中要是出现晕眩、作呕的状况,即刻举起手去进行报告,监考的老师存有应急的预案。倘若身份证不慎遗失,在考点周边的派出所皆能够开具临时的证明,切不可因为这件事而搅乱心情。
那些亲爱的江苏区域考生们,你们的身后,有着全省范围的“护考天团”在全力以赴地去保驾护航,同时也有着家人以及老师的那种无语付出默默支持,而当下所要去做的事情,仅仅就是把自身的状态调整到最佳,然后满怀自信地迈入考场。小苏在此想要询问一下大家,在最后的冲刺这个阶段里,你最大的压力究竟是源自当下学习自身这个方面,还是源自对于未来那种不确定性呢?欢迎来到评论区去说一说自身的备考状态,为这篇文章点赞并且分享出去,以此为所有江苏考生加油打气鼓劲!









