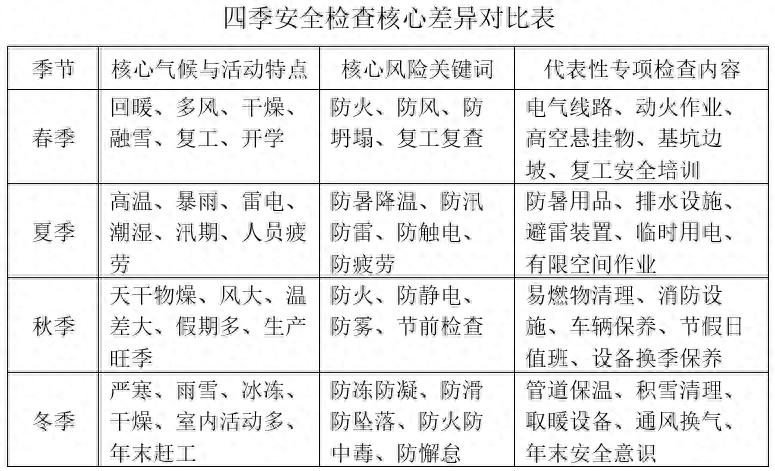
季节性安全检查要点,春季防火防风,夏季防暑降温全攻略 季节性安全检查就是针对当季最主要的危险源进行重点排查和预防。要把握每个季节独特的气候特点、生产生活规律和由此带来的特有风险,做好季节性安全检查。... 2026-02-19
新型冠状病毒肺炎疫情防控人员防暑降温工作指南印发 正观新闻,努力打造成为具有全国影响力的集‘新闻+政务+服务’于一体的新型主流媒体”,正观,意为“居中、守正、观天下”,旨在扎根郑州、立足中原、影响全国。... 2026-02-12