想凭借特长进入名校,曲阜一中50个特长生名额,竞争从报名那时刻就已开启,仅有才艺是不够的,今年文化课这道关卡卡得更为严格。
招生名额藏着玄机
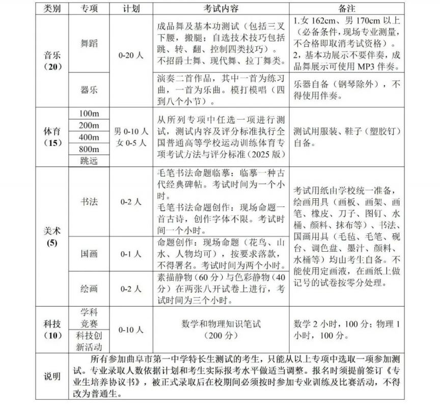
音乐类招收二十人,占据了较大比例,科技类招收十人,在其后紧跟,体育类招收十五人,美术类招收五人,这样的分配比例,透露了学校的需求重点。曲阜一中今年总计只招收五十名特长生,比很多家长预期的数量要少。报名之前得仔细思考清楚,你孩子所在的哪个赛道竞争压力是最小的。音乐类有二十个名额,看上去好像很多但钢琴美术、声乐这几个方向都挤在一起去争抢,竞争反倒更加激烈了。科技类仅仅招收十人,报名的人数或许是最少的,然而文化课要求却是最高的。
报名资格的门槛不低
针对艺术生而言,需要在教育部门所组织的比赛上获奖才行,此奖项需是省级优秀奖或者市级三等奖以上,或者考过七级证书,要是既没有获奖也没有证书,便得有初中校长开具的推荐信,且这推荐信还得盖上公章。对于体育生来讲,有着比赛名次方面的要求,集体项目得达到国家前十二、省前八、市前六,单项的要求则更高一些。科技生要看五大学科竞赛,也就是数理化生还有信息方面的竞赛,必须拿过市级二等奖以上。便是这些严格的标准卡死了那些企图浑水摸鱼之人,家长赶快去翻翻孩子这些年积攒下来的奖状。
报名时间地点别记错
在5月20日上午8点的那个时刻起,直至11点相应时分止,仅仅存在着这半天之时间限度,其地点处于曲阜一中艺术中心报告厅。是以初中学校作为单位进行统一报名的,倘若个人独自跑去报名那般方式,很有可能不会被受理。报名表是需要粘贴一寸照片的,电子版的报名表已经发送到各个初中学校那里了,应当赶紧去向班主任索要。对于体育生以及舞蹈生而言要特别加以注意,需要提前购买好测试当天的人身意外伤害保险,在现场是要查验原件并上交复印件的。关于证件原件务必要携带齐全,在报名结束之后便能够拿回去,仅仅留下复印件。
考试那天拼的是真功夫
5月24日,曲阜一中举行开考,彼时全县城的特长生聚拢于此,具体时间等待通知,钢琴弹奏十年不及现场发挥稳健,体育跑步神速不如动作依从规范。对于考试内容,学校未详细说明,但依据往年惯例,是专业技能展示加上现场测试。体育生有可能测试百米跑,立定跳远这类基础项目,舞蹈生需要筹备两支风格各异的作品,以防评委要求变换跳法。
录取规则两头都要硬
特长生在提前批次进行录取,倘若没被录上,并不会对后续的指标生以及统招生造成影响,这就相当于获得了多一次的机会,然而先别高兴得太早,今年实行的是双线过关,首先专业成绩会先划定分数线,只有通过了该分数线才能够入围,接着文化课成绩也要跟得上,对于音乐美术特长生而言,需要考到总分的60%,按照济宁市中考总分来计算大概是300分左右,而体育生则要求考到50%,要是考到二级运动员标准那么就降至45%,科技生最为糟糕,文化课成绩不能低于80%,差不多将近400分。
宁缺毋滥不是说着玩的
招生简章之中明确写着宁缺毋滥,其表达的意思是,若水平欠缺,宁愿招生人数未满也绝不将就凑数。去年存在这样的情况,有的学校科技类专业最终仅仅招收了三个人,原因在于文化课达到分数线的人数实在太少。即便专业成绩极为优秀,可是文化课成绩不佳同样毫无作用。反之亦是如此,倘若文化课取得高分但专业未能入围同样毫无机会。两个方面都必须予以重视,寒假期间就不能仅仅专注于练琴,数学以及英语科目也需要进行补习。在报名之前应当仔细考量,孩子究竟在哪一方面更为突出,千万不要两个方面都无法达到要求。
你家孩子手里的获奖证书,够得上曲阜一中的报名门槛吗?


