在防疫政策优化调整过去的这一个月期间,市场信心正以超出预期的那种速度进行修复,二十条以及新十条相继落地,不但使得各地疫情防控变得更加精准,而且还让内外资对于中国经济明年的那种展望集体朝着乐观方向转变,人民币汇率以及中国资产的吸引力紧接着随之抬升。
政策密集落地经济干扰趋弱
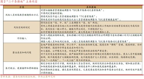
十一月起始之后,优化防控的二十条举措以及新十条措施相继颁布出台,各个地区快速进行调整防疫政策。以广州、北京作为代表的一线城市率先开展优化核酸检测要求,缩减隔离时间长度,让跨区域流动变得更为顺畅起来。这些改变直接把疫情对物流、人流以及商流的限制给降低了,企业生产经营活动开始恢复到常态状况,事实表明,政策发布之后的一周时间以内,国内航班执行率显著出现回升,餐饮门店营业率也停止下跌转而反弹。
逐渐减弱疫情对经济形成的干扰,正演变成一种具有确定性的趋势。新十条明确作出规定,严禁随意进行封控、停工停产,并且要求保障群众能够正常就医以及出行,这些规定使得企业与居民拥有了更为稳定的预期。不少制造业企业反馈称,原材料运输状况以及员工到岗率出现了明显改善,产能利用率也在逐步回升。倘若这种趋势能够得以延续,那么四季度经济数据有希望比此前市场预期要好。
内外资集体调高增长预期
防疫优化政策密集呈现之后,高盛、摩根士丹利等这类国际投行纷纷去上调中国明年的GDP增长预测,高盛把2023年中国经济增速预期从4.5%提升到5.2%,摩根士丹利更是给出5.4%的那种预测,国内机构同样朝着乐观方面转变,多家券商首席经济学家声称,消费复苏以及地产企稳将会成为明年经济的两大引擎。
人民币汇率针对此做出的反应颇为灵敏,自十一月开始,在岸人民币针对美元的汇率自7.3毗邻区域一路反弹至6.9关口处,总体升值幅度超越4%,于此同时,北向资金终结连续两个月的净流出态势,在十二月的前两周净买入超出200亿元,外资机构大多认为,中国资产于估值以及增长前景层面均具备吸引力,全球资金流出的压力已然显著放缓。
周边经验显示消费反弹可期
参照香港地区的经验,在疫情得到缓解之际,配合消费券进行刺激,便可使消费出现大幅的反弹,今年四月,香港放宽了社交距离措施,与此同时,发放了新一轮消费券,当月零售业那些销售额同比飙升了11.7%,餐饮、服装以及珠宝等行业全都全面回暖,这表明只要疫情处于可控状态,再加上有着政策的托底,居民受到压抑的消费意愿就会迅速地释放。
然而,台岛地区所呈现出的教训,同样是值得予以警惕的。在今年的四月份,台岛这边对防疫措施进行了放松之后,新增病例的数量迅速地飙升到了每百万人3500例的程度,可是消费者信心指数却与之相反,反而是一路呈现出下滑的态势,到了十月份的时候,更是跌至了61.22点,这达到了十三年以来的最低水平。这种情况明确地显示出,防疫放松这件事情绝不能够仅仅是简单地放开就不管了,而是必须要做好针对疫情出现反弹的相关预案,以此来防止居民因为内心担忧被感染,从而主动地减少外出进行消费的行为。
消费刺激政策正在多地落地
新十条发布之后,各地快速地行动了起来,海南宣称面向省外游客发放 1000 万元旅游消费券,以此来支持离岛免税消费,武汉发放 1000 万元家电家具消费券,给绿色智能产品予以补贴,深圳则安排 2.7 亿元资金用以汽车购置奖励,每辆最高能够补 2 万元,这些实实在在的刺激,直接让居民消费成本降低了。
旅行相关平台的数据,已然呈现出回暖的迹象,携程所提供的数据表明,新十条发布之后的那一周,元旦假期期间的跨省游预订数量与之前相比,环比增长了将近三成,三亚、厦门、哈尔滨等那些热门的目的地,搜索量实现了翻倍。同程旅行平台之上,机票搜索量达到了三年以来的最高点,火车票搜索量同样创下了接近半年时间的新高。只要后续疫情不会出现那种剧烈的反弹情况,元旦春节的消费旺季是值得人们去期待的。
医药消费板块领涨市场
就港股的表现而言,防疫政策显著放松之后,医药板块以及消费板块的超额收益十分明显,于港股里占据突出地位。香港在九月底施行0+3入境政策过后的五个交易日当中,恒生医疗保健业急剧上扬了12%,必需性消费板块的涨幅同样超过了8%。这样的行情特征在A股当中也同样出现了,自十二月开始,医药商业、食品饮料、旅游酒店板块依次轮番上涨,资金对于疫后修复主线的认可度是相当之高的。
台岛的股市,也对这一规律予以了印证,九月的时候,台岛大幅放宽了入境限制,之后,观光、食品、百货等消费类股持续走向强势,一直到现在,都仍旧保持着强劲态势,这意味着防疫优化并不是短期的炒作行为,而是对相关行业的经营环境做出了实质性的改变,然而需要注意的是,股市的趋势最终是由经济周期所决定的,今年香港恒指下跌了37%,进行抄底的话,还是需要保持定力的。
政策预期仍是短期主线
十二月,政治局会议明确地提出了优化疫情防控措施,紧接着,中央经济工作会议会为明年经济工作确定基调。市场普遍有着这样的预期,扩大内需、支持平台经济以及稳定房地产会成为政策重点。对于投资者来讲,环绕这些方向去布局,也许能够把握年内最后的交易窗口。
就一个月这个时间维度而言,A股的结构性机会依旧是极为丰富多样的。消费复苏、医药创新、信创安全等此类方向,均实实在在地拥有政策催化的空间。然而呢,经济基本面实现完全扭转,那可是需要耗费一定时间的,明年一季度仍然得着重关注疫情反复给生产生活所带来的干扰。你觉得自己身处的城市防疫政策调整之后,你最渴望恢复的消费活动究竟是什么呢?欢迎在评论区分享你自己的元旦出行计划,点赞并进行转发可让更多人得以看到真实的市场温度。

















