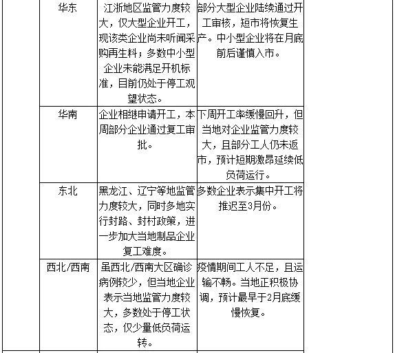
复产并非是一道可供选择的题目,而是几十万制造业企业关乎生存的难题,这边厢乃是着订单已然延期,客户出现流失的倒计时状况,那边厢情形则成了口罩数量不足,工人没办法返回的实际面临的阻碍,华东地界有位老板已然进行了一番计算,得出这样的结果,要是晚开工一天,房租、贷款所产生的利息以及工人的底薪加起来,净亏损会达到两万块,在这场复产的持续僵持斗争当中,没有任何人敢随随便便去落注。
复工门槛比想象中高
有一家位于浙江台州的再生改性厂,在2月10日的时候提交了复工申请 ,三天之后被告知还需要去补充七份表格。企业主陈伟把清单翻了出来 ,其中有员工健康台账 ,有防疫预案 ,还有应急隔离区照片 ,以及属地街道盖章承诺书。他表示最头疼的并非是填写表格 ,而是街道提出要配备一周用量的口罩和消毒水 ,然而市面上工业级的N95口罩单只采购价格已经被炒到了18元 ,按照日消耗量200只来计算的话就是3600元。
苏州有一家从事电子电器配套的造粒企业,拿到了复工批文,然而却在开工前一晚临时选择叫停。该企业负责人在电话当中进行解释称,公司里湖北籍员工所占比例达到四成,返岗之后需要隔离十四天,而宿舍楼仅仅只有两间空房,根本无法做到有效周转。剩余六成员工分散于河南、安徽、四川等地,村里到县城的班车全部停运,包车费用平摊到每个人头上,竟然比半个月工资还要高。
物流掐住原料咽喉
在广东佛山,有一家从事中空板箱制作的制品厂,好不容易才算是勉强凑齐了本地的员工,然而开机仅仅半天之后,就不得不被迫停机了。其仓库当中,改性PP粒料这个东西只能够满足两天的使用需求,原本与之合作的山东供应商传来了消息,表明物流公司现在只承接整车订单,零担业务在全线范围之内都已经暂停了。采购经理把聊天记录给调了出来,发现一吨价格为2400元的货,如今去找车,即便将价格加价到3800元,仍然没有任何人接单。
位于河北文安的再生PET清洗厂,其所处状况更为尴尬,厂区当中存放着800吨年前就已经收集而来的饮料瓶,然而经过分选之后的瓶片却没办法运送出去,下游处于江苏的化纤厂已经催促了三次,老板只能给相熟的货车司机增加运费,那位司机在微信里回复说,高速路口设有防疫检查,下去就要被隔离14天,就算给一万块钱也不肯跑这一趟。
刚需不足是根本隐痛
临沂有一家从事日用塑料制品生产的工厂,将原本定在2月9日的复工日期,调整为2月17日,而后又再度更改为3月1日。该厂老板于电话中发出叹息,称仓库里积压的塑料盆以及塑料凳,在年前便已然属于滞销商品,当下学校、餐馆、酒店皆处于关门停业状态,如此一来这批货物究竟卖给谁呢?他经过核算后认为,即便当下即刻开机进行生产,所制造出来的中低端收纳箱与塑料桶也只会处于堆积状态,故而还不如让工人延迟前来工作。
贸易商是慈溪那里做再生料的,天天在朋友圈发报价,然而接连一周都没谈成一笔生意。他讲今年春节前囤了500吨灰色HDPE破碎料,每吨成本是4200元,如今新料已降至3800元,下游采购直接询问能否按照新料价格打折。他不敢卖,担心一卖就把去年赚的利润全部赔进去,可不出货又困住了300万流动资金。
大型企业率先破局
佛山的塑料配套企业中,美的、格力那些属于能较早复工的一批。有一位供应链经理透露,自2月中旬起,他们每日产能恢复至六成,主要依仗两点,其一,集团统一调配10万只口罩发至各分厂,其二,当地经发局出面调解原材料供应商使其提前复工。更为关键的是,家电企业背负出口订单的压力,晚一天交货需支付3%的违约金,这构成了促使各环节开机的强硬约束。
格林美的位于武汉的电子废弃物处理厂,直至2月下旬方才获取到复工许可。其于厂区之内划分出独立的隔离区域,采用集装箱房改造出了40间临时宿舍,通过包车的方式从孝感、黄冈接回员工,并且给予每人每天100元的餐费补贴。该企业的负责人表示,拆解下来的废塑料乃是家电企业的指定原料,属于产业链的关键节点,地方政府在审批的时候明确开通了绿色通道。
小企业摸索自救方案
余姚有一家改性造粒厂,没等到复工批文,然而老板却让本地员工偷偷进厂,他要求工人住在厂里,三餐由老板娘做好送去,出货只走老客户的熟车,货到付款且不见面,其声称这叫打游击,没办法长期干,不过能让几个跟了自己十年的师傅有一些活钱,隔壁的几家厂得知此事后,也开始进行效仿,而且都保持着默契不在群里说。
运来湖南岳阳的废塑料打包站换思路了,年前积压的农膜、编织袋运不出,老板联系本地一家水泥厂,厂方正缺替代燃料,双方谈好每车付运费3000元,水泥厂派人上门拉货,虽比正常卖料少赚一半,可总算腾出席地,现金流延上一口气,当地同行评这是被逼出的创新。
疫情加速行业分化
这场复工的持续僵持,致使塑料再生领域存在的结构性问题完全显现出来。大企业具备库存,拥有渠道,拥有议价的权限,能够抵抗高价口罩以及物流波动带来的影响;小企业依靠的是低成本的优势以及快速周转,一旦供应链被拉长,订单陷于停滞状态,现金储备支撑不了两个月。浙江有一位行业协会的人士进行过统计,当地登记在册的217家再生企业当中,有16家在2月就已经启动了注销程序。
还有一个显著的变化是,下游采购习接受强迫性调整改变。往昔制品厂向来保持现用现买的习惯,并不乐意过多储备原料,如今却发觉供应商说要断供立即就会断供。广东存在几家规模较大的玩具厂,开始提出要求造粒企业必定要备足30天的安全库存,并且甘愿承担仓储费用。这样的捆绑模式致使小厂无法插入队伍之中,还让具备资金实力的中型厂察觉到了弯道超车的契机。
哪一步走到了目前你所在企业或者你熟悉的塑料厂的复工进度呢,是满产赶订单已经了,还是仍在等员工、等物流、等市场回暖呢,欢迎在评论区聊聊你亲眼看到的现状,让更多同行了解各地真实进展。






