成都限行政策2026:外地车春节25天不限号 元宵前随便开 成都25天不限行为异地游客提供了行程规划自由、驾驶容错空间和顺畅通行体验的便利。这项政策从2026年2月7日持续至3月3日(元宵节),覆盖整个春节假期,旨在方便游客畅游蓉城。... 2026-02-12
成都25天不限行首日拥堵指数不升反降,游客赞出行便利 成都25天不限行首日,早高峰拥堵指数不升反降。这项政策自2026年2月7日启动,连续25天不实施机动车尾号限行,覆盖节前返乡、春节假期和元宵佳节,旨在便利市民和游客出行。... 2026-02-12
成都开车必看!车牌限号规则及绕城内限行范围全知道 宝子们,在成都开车,要是不了解车牌限号规则和限行范围,那可太容易“踩雷”啦!今天就来给大家详细唠唠~限行时间成都限行时间是在工作日(周一到周五)的7:...... 2026-02-12
深圳限行规定及外地车免限行通行证申请指南(含春节、元宵等) 深圳本地宝频道提供2026年深圳外地车限行解读(限外时间+区域+免限行)有关的信息,深圳外地车限行时间:工作日7:00-9:00、17:30-19:30,双休日不限行。... 2026-02-12
全球疫情冲击下,多国教育受影响,如何改变教育范式应对危机? 近日在河北省石家庄市举办的以“重新定义学习”为主题的全球基础教育研究联盟第六届年会,就“教师该如何转变教育方式、如何关注学生心理行为健康”等问题展开探讨... 2026-02-12
2021年7月起京津冀新一轮尾号限行措施及保定限行规定 石家庄、沧州、邯郸、保定等地。秦皇岛市北戴海区也有限行新规定。尾号是字母的以字母前一位数字为准,特殊时段及重污染天气I级红色预警期间限行措施另行通告。... 2026-02-12
西安车辆限号限行范围及规则,重污染天气怎么限? 随着现在公路上的车辆越来越多,一到节假日汽车如蚂蚁般拥挤,造成严重的交通堵塞,现在很多地方都开始对车辆实施限行了,那么,西安车辆限号限行范围...... 2026-02-12
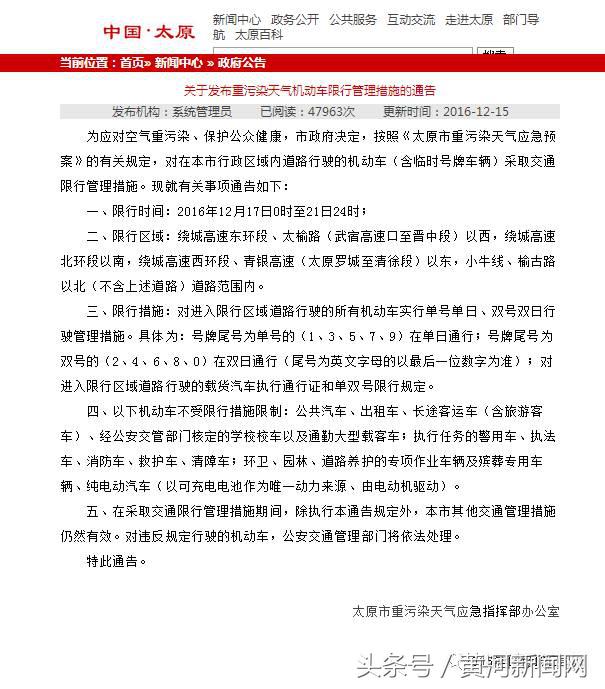
太原重污染天气启动应急响应,机动车实施双号限号限行措施 据太原市重污染天气应急指挥部消息,12月15日起,未来6天太原市气象条件不利于污染物扩散,污染物浓度将持续维持在较高水平。... 2026-02-12
12328话务座席将并入12345热线,交通运输问题拨打这俩号 1月7日,从国务院新闻办公室政策吹风会上获悉,全国交通运输服务监督电话12328话务座席将并入12345热线统一管理,保留号码、双号并行。今后群众遇到交通运输领域的问题... 2026-02-12