疫情下机票退票遇难题,航空公司和平台政策待完善 易女士告诉记者,“我把株洲市的交通管控政策文件,包括株洲市现在的确诊情况提交申请疫情退票被拒了,转为了自动退票,那就是该怎么扣(钱)怎么扣。” 对于酒店的预订... 2026-02-25
美国 2025 年四季度经济数据不佳,关税政策反噬本土经济 2月21日,就在特朗普在关税领域遭到重创之际,美国刚刚公布的2025年第四季度经济数据再次跌破外界眼镜:实际GDP年化增速仅为1.4%,不仅显著低于市场此前普遍预期的2.8%—3... 2026-02-25
疫情缓和企业复工复产遇挑战,如何强化‘免疫系统’应对危机? 1在危机中,企业活下去的底层逻辑企业在发展历程中,总会遇到大大小小的危机,这要求企业要长期修炼内功,强化自身的“免疫系统”,才能在危机来临时从容..... 2026-02-25
欧洲经济复苏后劲不足,贸易摩擦与能源问题影响几何? 图为1月7日,在比利时布鲁塞尔,市民在雪中步行。新华社记者 彭子洋摄欧盟统计局日前公布初步数据显示,2025年欧元区国内生产总值增长1.5%,欧盟国内生产总值增长1.6%。... 2026-02-25
3月30日烟台疫情防控新闻发布会:牟平区新增1例无症状感染者详情 澎湃,澎湃新闻,澎湃新闻网,新闻与思想,澎湃是植根于中国上海的时政思想类互联网平台,以最活跃的原创新闻与最冷静的思想分析为两翼,是互联网技术创新与新闻价值传承的结合体... 2026-02-25
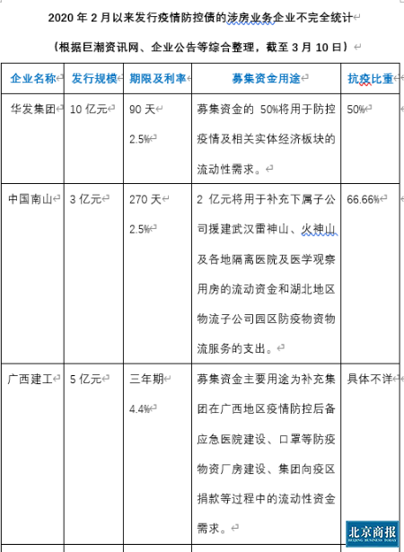
疫情防控债受房企青睐,涉房企业纷纷发行,规模超三百亿 据北京商报记者统计,自2月5日珠海华发集团成功发行10亿超短期疫情防控债以来,截至3月10日,已有10余家存在房地产相关业务的企业完成相关疫情防控债发行。... 2026-02-25
摘自《2028年6月研报》:当AI超出预期,经济崩溃、股市暴跌 在这份以“2028年6月”为时间锚点的思想实验中,美国失业率升至10.2%,较预期高0.3个百分点,数据公布后市场下跌2%,标普500从“2026年10月高点”累计回撤38%。... 2026-02-25
地缘政治冲击与内部弱点叠加,欧洲经济复苏面临挑战 欧洲经济复苏的最大障碍,是地缘政治冲击与内部结构性弱点的叠加效应,两者相互强化,让欧洲在应对危机时左支右绌。2025年,欧元区GDP增长1.5%,虽较前一年有所加速... 2026-02-25
人工智能赢了,人类输了?一份2028年危机报告充斥屏幕:美股或暴跌38%,失业率将高达10.2%,房市警报将拉响。 Citrini Research在一份题为《2028全球智能危机》(The 2028 Global Intelligence Crisis)的宏观情景研究中... 2026-02-25
3月11日-21日福建疫情动态:确诊878例,防控措施升级 ?自3月11日-3月21日16时整,福建全省累计报告本土确诊病例878例(泉州794例,莆田47例,厦门22例,漳州11例,福州2例,三明1例,宁德1例,其中无症状转确诊22例)... 2026-02-24